作者:bjl平台官网
近日,为了正在晚高峰送餐时连结,深圳36岁的外卖员胡先生(假名),正在短时间内持续喝下六七瓶功能性饮料,成果第二天突发抽搐、认识不清,被告急送进沉症监护室。
正在患者病情加沉后采集得血液样本中(距离摄入时间约40个小时),毒物检测仍检测出咖啡因。值得留意的是,其尿液中咖啡因浓度以至高于血液,申明即便正在病院采纳水化、利尿等促排办法后,他体内仍残留大量未被代谢的咖啡因。胡先生正在短时间内摄入的咖啡因总量约正在300~350毫克摆布,相当于6瓶功能性饮料的咖啡因含量。 而按照欧洲食物平安局,健康成年人单次摄入咖啡因不该跨越200毫克,每日总量不宜跨越300-400毫克,胡先生摄入了远超平安剂量的咖啡因。市道上常见的功能性饮料,除了含有牛磺酸、维生素等,其提果次要来历于咖啡因。过量的咖啡因会过度刺激中枢神经系统,不只不克不及提拔工做效率,反而可能导致心悸、焦炙,严沉时激发抽搐和认识妨碍等中毒性脑病。
深圳今日阴天有细雨;气温19-22℃;东冬风3-4级,沿海、高地和海区阵风6-7级;相对湿度55%-85%。●国度移平易近办理局发布10项移平易近和收支境办理办事政策行动,自2025年11月5日起,深圳皇岗、罗湖、莲塘、福田、文锦渡等港口,将推广使用实施“刷脸”智能通关。详情●深圳市活动员备和十五运会全体规模大约250人,参取田径、泅水、花腔泅水、体操、脚球、篮球等32个项目。
●11月2日晚,第二十六届深圳读书月启动典礼暨鹏城文学院揭牌典礼正在“湾区之眼”北区星空花圃隆沉举行。● 11月2日,双色球第2025126期开,深圳彩平易近中1注一等,金超814万元。详情
● 深圳一女子拆收目生快递,扫码下载假“京东”APP陷,为200元盈利搭进去5。3万元。●近日,深圳龙岗区一小学推出野外锻炼营,孩子们若何分辨标的目的、寻找水源、应急避险等适用平安技术。●深圳一小区居平易近苦等4年仍未喝上“安心水”,回应:户内管道因产权归属分歧,无法同一。
●蔡依林深圳演唱会已获批,将于2026年3月7日开唱,巡演从题为Pleasure(愉悦从义)。●11月5日至6日,“美美取共——2025国际红树林之夜”从题勾当将正在深圳国际园林花草博览园南区广场举行。深圳地铁22号线一期工程不雅鹭区间成功实现贯通,将来从福田核心区降临深片区将无效节流30分钟。● 罗湖:11月1日至12月31日,不雅众凭十五运会和残特奥会赛事门票票根或参赛证件,正在罗湖12家影院看片子有优惠。
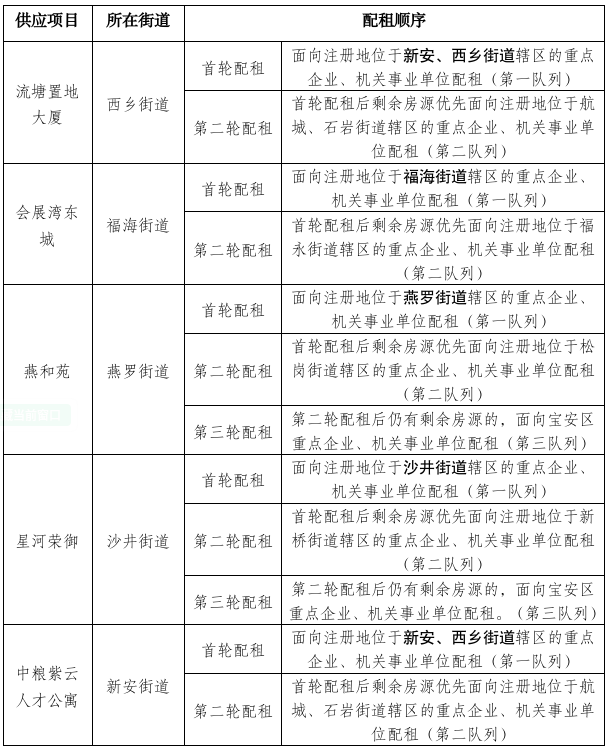
● 宝安:宝安新一批保租房起头配租,共5个项目427套房源。具体配租挨次详见下表。详情
● 坪山:近日,“深圳市坪山区汽车零部件制制配备财产集群”成功入选2025年度国度级中小企业特色财产集群名单。● 深汕:深汕小漠港10月份累计出口量迫近1。7万辆汽车,单月出口量创下开港以来的汗青新高。●近日,财务部官网“机构设置”栏目更新消息显示,财务部债权办理司已列入“部机关”列表。详情● 11月3日起,中国持无效签证可免签入境,最长逗留3个月。详情●12306购票又有新变化,部门车次消息旁呈现了“宠”字标识,代表本趟列车能够打点宠物托运办事。上热搜被关3天后,组长给了他1000块钱。●须眉正在许昌胖东来糊口广场因胶葛夫妻二人,被巡查警力取商场保安抓获。详情●南京大学食堂推“999元帝王蟹”,比市场价廉价。详情●笔试37。2分考生进入体检阶段?消防支队回应:系公示成就未招录。详情
● 工商银行最新通知布告,现已恢复受理如意金积压营业的开户、自动积压、新增按期积压打算以及提取实物的申请。● “粤享暖冬 乐逛广东”消费季勾当于2025年11月1日启动,延续到2026年3月底,勾当期间将发放“广东优品购”消费券。● 据《咖饮品类成长演讲2025》,广东省正在过去一年消费总额跨越上海,成为国内第一大消费市场。● 石油输出国组织(欧佩克)2日颁发声明说,8个次要产油国决定12月连结减产节拍,2026年1月、2月和3月暂停减产程序。● 苹果原打算于2025年中正在中国市场推出的AI功能“Apple Intelligence”,至今仍未兑现,且发布时间再次延期。● 截至11月3日收盘:上证指数涨0。55%,深证成指涨0。19%,创业板指涨0。29%。AI使用题材再度反弹,收集逛戏、短剧标的目的领涨。